北京證監局開展公司債券投資者權益保護教育專項活動
發布時間:2017-12-08
閱讀 :0
12月1日,北京證監局下發《北京證監局關于開展公司債券投資者權益保護教育專項活動的通知》(以下簡稱《通知》)。
《通知》指出,為深入貫徹落實黨的十九大提出的“增強金融服務實體經濟能力”“促進多層次資本市場健康發展”“守住不發生系統性金融風險的底線”要求,幫助投資者了解債券投資法規和知識,提高風險識別能力和自我保護能力,中國證監會近期組織開展以“防控債券風險,做理性投資人”為主題的債券投資者權益保護教育專項活動。
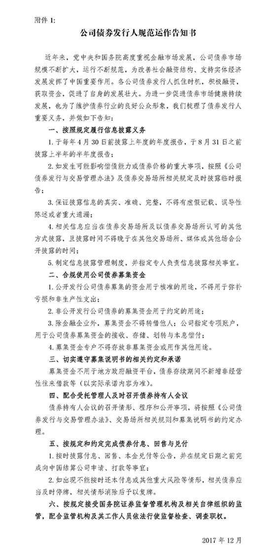
《通知》要求,各公司債券發行人應通過公司官網、微信公眾號上掛《公司債券發行人規范運作告知書》。
《公司債券發行人規范運作告知書》詳細內容如下:
- 上一篇: 正大食品全員營銷活動期待你加入
- 下一篇: 廈門正大農牧有限公司嚴正聲明
Copyright ? 2020 by CP Group.All Rights Reserved 京ICP備 05011464 號-1 Powered by CE Ultimate
